This is an HTML version of an attachment to the Official Information request 'Insight into national geospatial leadership and geospatial standards development and promotion'.
 
 
 
 
FEEDBACK DOCUMENT 
7 AUGUST 2018 
ACT
 
  GEOSPATIAL FORM AND FUNCTION REVIEW 
  STANDARDS AND INTEROPERABILITY REVIEW  
UNDER 
 
 
INFORMATION 
RELEASED 
OFFICIAL 
THE 

 

Feedback on Geospatial role and function reviews – 
Overview  

1.  Background and Context 
Geospatial data is critical to NZ’s prosperity and resilience.   It is key to a modern digital economy- and to 
effective public services.   
LINZ is the Government leader in geospatial.  In 2007, we launched the Geospatial Strategy to improve 
coordination, sharing and use of geospatial data across government.  The Strategy had four goals – good 
governance across the system; creating and maintaining key geospatial datasets; accessible and useable 
Government geospatial data; and interoperability. 
In the 10 years since we launched the Geospatial Strategy, LINZ has: 
ACT
  Adopted a “data first” and “digital by default” business strategy.   
  Developed the LINZ Data Service, establishing data as a stand alone product and working with 
customers to develop new, high value datasets.  LINZ has recently established a syndicated contract 
that allows other agencies to establish the same data publishing capability at a much lower cost. 
  Been involved nationally and internationally in creating data standards – across hydrography, 
addressing, imagery and elevation 
UNDER 
  Collected and maintained key geospatial datasets (such as aerial photography and elevation data) to 
improve NZ’s economy, resilience, environment and infrastructure development through the 
Mapping 2025 project 
  Worked on the property system to ensure quality, accessible, linked property data – IPS, Addressing, 
MLS, ASaTS 
INFORMATION 
  Been involved in research, capability building and awareness raising across Government  
While the goals and principles of the Geospatial Strategy still hold true, a lot has changed since it was first 
introduced: 
RELEASED 
  LINZ’s Outcomes Framework has set clear priorities for LINZ to achieve in the next five years to ensure 
that high-value geographic and property data are used effectively to deliver value for New Zealand.  
This sets a clear direction for LINZ’s work in geospatial and encompasses the aims of the Geospatial 
Strategy.  
 
OFFICIAL 
  In 2017, the New Zealand Geospatial Office was disestablished and its functions distributed across LI; 
and the principles of the Geospatial Strategy were integrated into the LI strategy.   
  There is now stronger data and ICT leadership across government.  The Stats NZ CE has taken on the 
role of Chief Data Steward; and the Chief Executive at the Department of Internal Affairs (DIA) is the 
THE 
Chief Digital Officer, responsible for delivering the Government ICT strategy.  
  Both Statistics NZ and DIA are working to ensure that data and information held by Government can 
be used to inform policy and add public and private value, with a focus on standards to enable sharing 
of data; building capability; and working across Government to ensure key data sets are accessible.   
  This  includes  Stats  NZ  setting  up  a  cross-Government  Approvals  Board  to  review  data  collection 
standards  and  recommend  whether  they  should  be  published  for  use  across  Government;  and 

 

proposals  to  strengthen  the  Government  Chief  Data  Steward’s  leadership  role  to  set  mandatory 
standards and direct the adoption of common data capabilities to enable a common approach to the 
collective management and use of data. 
Given these changes – and changing (and increasing) customer demands, advancing technologies and our 
limited capacity – it is even more critical that we focus on how we can have the most impact. To achieve LINZ’s 
outcomes, we need a more focused, collective LI work programme and stronger leadership and engagement 
across the geospatial system. 
To understand how LI can best respond to these challenges, work was commissioned to inform LILT’s thinking 
about  the  current  roles,  responsibilities  and  functions  in  LI  –  and  what  will  be  required  in  future  to  support 
LINZ’s strategic direction: 
  A review of LINZ’s Geospatial role and function to ensure alignment with the Outcomes Framework 
  A review of our Geospatial Standards and Interoperability work 
Teams  and  individuals  across  LI,  as  well  as  external  stakeholders,  were  consulted  widely  in  completing  this 
ACT
work.  
We  are  now  seeking  your  feedback  on  the  findings  and  recommendations  of  these  reports  before  making 
decisions about next steps. 
2.  Providing Feedback 
Feedback should be provided in writing to [email address].   
UNDER 
Both individual and group feedback is welcome. Feedback closes at 5pm on Friday 17 August.  If you have any 
questions about the process or the review documents, please talk to your manager. 
In your feedback on these reports, we’d like you to answer the following questions: 
Geographic role and function review 

INFORMATION 
 
Do you think that the approaches to system leadership, stakeholder engagement and capability 
building recommended in this report will help LI to: 
o  Increase LINZ’s impact and influence? 
o  Achieve LINZ Outcomes? 
RELEASED 
Geospatial Standards and Interoperability review 
  Do you think the changes to the S&I function outlined in this document will help LI to: 
o  Achieve LINZ Outcomes? 
o  Develop and promote geospatial standards and interoperability within LINZ and across the 
OFFICIAL 
system? 
 
3.  Next steps 
Your feedback will be collated and considered by LILT and the key themes will be shared with staff. 
THE 
Once your feedback has been considered, LILT will release a proposal for changes to the current S&I functions 
for consultation. 
 
LILT is also reviewing stakeholder engagement, awareness raising and capability building activities across LI, 
starting with LILT’s strategic engagement activities.  Your feedback on the attached reviews will also help to 
inform this work. 
 
 

 

 
 
  
 
 
 
 
 
 
ACT
 
Review of LINZ’s geographic data role and functions 
Prepared by Deidre Hill  
UNDER 
 
 
March 2018 
INFORMATION 
 
 
RELEASED 
OFFICIAL 
THE 

 

1.  Introduction 
 
This document outlines the findings of a review of LINZ’s geographic role and function.  The review 
covers the work of the Location Information Group (LI), including the capability transferred in from 
the New Zealand Geospatial Office (NZGO). 
This document makes recommendation on LINZ’s geospatial functions but does not cover LI’s 
operating model or organisational structure. 
The report is divided into two sections: 
  General findings from the review  
  Answers to some specific questions posed by the Location Information Leadership Team to 
inform their thinking 
ACT
 
2.  Background 
 
In 2007 LINZ published the New Zealand Geospatial Strategy.  The New Zealand Geospatial Office 
(NZGO) was responsible for the Geospatial Strategy, working with participating organisations to: 
 
  Develop agreed work plans to progress their contribution to the Strategy 
UNDER 
  Help them measure the benefits of their participation 
  Capture their stories and case studies. 
Since 2007, a significant amount of work has been done to progress the Geospatial Strategy.  
However, LINZ’s context has changed significantly: 
  In December 2016, NZGO moved to Location Information.   
INFORMATION 
  In early 2017, Location Information (LI) reviewed its functions.  As a result, NZGO was 
disestablished, its functions distributed across LI and the Geospatial Strategy principles were 
integrated into the LI Strategy 
  In December 2017, LINZ launched its Outcomes Framework 
RELEASED 
  Statistics NZ has taken a data leadership role across government 
  Department of Internal Affairs (DIA) has taken up the role as Lead Digital Officer 
  LINZ’s role in the wider environment has changed 
As a result of these changes, LINZ needs to review its geographic role and functions and ensure 
OFFICIAL 
these align to organisational outcomes. 
3.  Methodology 
 
The methodology for this review included: 
THE 
  Interviews with key internal stakeholders 
  Interviews with selected key stakeholders from the Department of Internal Affairs and 
Statistics NZ 
 
  A review of key documents: 
o  LINZ’s corporate strategic documents, including the Outcomes Framework 

 

o  The external stakeholder interviews undertaken to inform the development of the 
Outcomes Framework 
o  The review of the geospatial work programme and National Spatial Data 
Infrastructure completed by  ConsultingWhere in April 2017 
o  LI’s strategy, business plans and documents from the review of LI undertaken in June 
2017 
o  The Geospatial Strategy and a range of material prepared by NZGO staff to execute 
the strategy 
 
4.  Key Observations 
 
4.1 
Context has changed fundamentally since the Geospatial Strategy was launched  
Both inside and outside LINZ, things have moved on significantly since the Geospatial Strategy was 
ACT
developed in 2007.  These changes are largely positive and create the opportunity for LINZ to clarify 
its role in geographic data.   
Stronger strategic focus for LINZ and LI 
Over the ten years since the Geospatial Strategy was written, LINZ’s focus has shifted significantly 
from products to data; to being “digital by default”; and to working with the wider system to achieve 
UNDER 
an ambitious goal of growing by tenfold the value created for NZ through the use of geographic data 
by 2025.   
The LI review last year signalled a stronger strategic and system wide focus for LI and LILT as well as 
effecting structural change: 
  The Data Services remit has expanded to focus on a wider delivery of data across the system 
INFORMATION 
and spatial industry.   The GM Data Services has principal responsibility for the geospatial 
strategy principles  
  LILT is making  a step change to system leader, influencing and connecting across the sector; 
and leveraging  the expertise and knowledge of others to achieve LI’s  wider goals 
  Prioritisation at both a strategic and operational level; and leveraging expertise to cope with 
RELEASED 
rapidly changing technology and customer demands and limited resources are cited as 
important. 
Outcomes framework sets a clear direction for geographic information 
On-going work to clarify LINZ’s strategy, purpose and direction have emphasised the importance of 
OFFICIAL 
geographic information.    
The LINZ Outcomes Framework developed last year encompasses many of the aims of the 
Geospatial Strategy and outlines expected outcomes in 1-2 and 3-5 year periods.  These include: 
THE 
o  Data and use – identifying key datasets, opening these up for public access and building 
capability 
o  Connecting data – linking, integrating and aggregating 
o  Reporting –on nationally important geographic and property information  
 
These outcomes (particularly the data-related ones) are a significant change for LI and will require a 
focused work programme to achieve. 

 

Stronger data and ICT Government leadership  
New positions and functions have been created across Government to optimise the use of data and 
information.  The Statistics New Zealand CE has taken on the role of Chief Data Steward; and the DIA 
CE is the Chief Digital Officer, responsible for delivering the Government ICT strategy.  
Both these functions (like LINZ) are taking a leadership role in ensuring that data and information 
held by Government can be used to inform policy and add public and private value, with a focus on 
standards to enable sharing of data; building capability; and working across Government to ensure 
key data sets are accessible. 
Statistics NZ in particular is engaging widely across Government to find out what other agencies are 
doing and identify opportunities for co-designing and implementing data standards. 
ACT
 
4.2 
LINZ’s geographic role and function is operating well in some areas, but it’s 
fragmented and lacks direction and focus in others  

LI teams are delivering a lot of work to advance the accessibility and usability of geographic data, 
particularly with its critical few - IPS, Mapping 2025 and Resilience.   
UNDER 
This work is not only instrumental in achieving the LINZ outcomes but is also delivering components 
of an SDI for New Zealand, although this is not always actively recognised. 
In the areas of stakeholder engagement and awareness raising, capability building and technical 
leadership there is some good work happening – but the work lacks direction and focus in some 
areas.  
INFORMATION 
There are gaps in external engagement – and engagement work is not aligned across LI 
Operational and functional engagement across LI is relatively strong, but there are gaps in 
awareness raising and strategic engagement/thought leadership: 
RELEASED 
  LI Staff are engaging regularly and positively with operational stakeholders and have 
developed good working relationships across the sectors they work with. 
  General awareness raising about geographic data is less focused and tends to be 
opportunistic  
OFFICIAL 
  There is a lack of strategic engagement and thought leadership – including identifying 
opportunities to raise awareness and build capability more purposefully; thinking more 
widely about how engagement can support the achievement of LINZ outcomes; and 
leveraging senior contacts to influence and advocate across the system. 
  LI has strong international networks and an on-going international engagement programme.  
THE 
A review of how, for what purpose and to what extent LI engages internationally would be 
useful to manage competing priorities and limited resources. 
  Engagement work across LI is not always aligned.  This can be confusing for stakeholders, 
gives the impression that the LI work programme is not coherent and means that 
opportunities are being missed to coordinate and strengthen engagement across all areas. 
 

 

4.3 
There’s an opportunity to lead in geographic data – and stakeholders want LINZ to 
 
lead  
Stakeholders see a clear leadership role for LINZ in geographic data – but don’t see this happening 
now.  They are aware of the Geospatial Strategy, but they don’t see it as relevant – and while they 
agree that the principles still hold true, stakeholders are unsure of what’s happening with it now, or 
what’s been achieved. 
Issues raised consistently by both internal and external stakeholders include: 
  A lot of the work around the Geospatial Strategy is theoretical and conceptual and therefore 
hard for others to engage or see the benefits  
  A sense that LINZ is trying to “boil the ocean” with the Geospatial Strategy. Picking some key 
areas where tangible benefits can be delivered would help to build credibility – and a  ACT
leadership mandate 
 
Key stakeholders in senior roles in other organisations don’t always feel well-informed about what LI 
is doing in geospatial – but do think that there are issues in common and would welcome regular 
discussion.  They have quite consistent views about what LINZ needs to do to step up into the 
leadership space: 
Sell the vision - Clarify LINZ’s role and value proposition  
UNDER 
  Stakeholders want LINZ to clarify its role, value proposition and contribution to the wider 
system – “Don’t ask me what I want – tell me what you can do” 
  Positioning LINZ as being part of NZ’s critical economic and social infrastructure was seen as 
good way to get buy-in from other agencies  
  Determining the role LINZ wants to play as a geographic data leader.  It’s important to have 
a clear set of priorities - or LINZ will be hijacked by others’ agendas.   
INFORMATION 
 
Establish common ground – engage and communicate  

RELEASED 
  Communicate change and be transparent – some stakeholders are confused about LINZ’s 
role as geographic data leader, the previous positioning of the Geospatial Strategy and NZGO 
(was it part of LINZ or not?) and what the next steps are.   
  Work collaboratively and engage with others to understand their perspectives, identify 
opportunities to work together, and to build the vision, strategy and work programme 
OFFICIAL 
across government. 
 
Demonstrate thought leadership - be influential  
THE 
  LINZ needs to be a more influential advocate for geographic data – engagement, facilitation 
and advocacy needs to be at a different level to influence the system 
  Understand what others are doing and how to apply LINZ expertise - focus on and 
understand the key problems/issues for NZ that could benefit from LINZ’s expertise (eg: 
water, climate change, housing and urban development) 
  Thought leadership - link customer/stakeholder needs with data, identify opportunities and 
risks, provide thought leadership around technology and geographic data 
 

 

Deliver tangible benefits 
  Execution and delivery is the key to credibility 
  Provide pragmatic solutions to real world problems  
  Identify key data  that can inform decisions about NZ’s key problems 
  Standards, interoperability and a common understanding about data quality across 
Government is key  
  Resilience planning – Play a greater role in planning and coordinating geographic data 
needed for the National Disaster Resilience Strategy.   
  Combining and linking data – a combined data picture to help community/people-centric 
problems – for example, joining up data between local and central Government agencies to 
allow better decision making  
  Interoperability – Common data standards and platforms nationally to reduce duplication 
and improve exchange of data.   
 
ACT
4.4 
Stronger leadership is critical  
While LI is doing a lot of work (across all teams) that contributes to the achievement of the 
Geospatial Strategy principles, an integrated approach and focused work programme is needed to 
achieve the goals outlined in the Outcomes Framework and take a more active leadership role across 
the system. 
UNDER 
Stronger internal leadership is required to: 
  Set the direction for an agreed, overarching geographic data work programme 
  Prioritise, agrees milestones and monitor progress  
  Align the work already being done across  LI to advance the cause of geographic data – and 
identify gaps or low value work that should be stopped  
INFORMATION 
  Align the different streams of engagement activity 
 
Externally, purposeful strategic engagement at senior levels across the system will be important to 
clarify LINZ’s role, to be influential and to advocate for the use and value of geographic data.   
RELEASED 
 
5.  Key Questions  
 
OFFICIAL 
5.1 
How does the Outcomes Framework influence and change our role and functions?  
The Outcomes Framework encompasses many of the aims of the original Geospatial Strategy. These 
are now publicly stated, time-bound priorities for LINZ to achieve in the next five years.  They also 
THE 
signal some significant changes for LI (for example the focus on key datasets) and will require a 
focused work programme – and collective leadership - to achieve. 
The Outcomes Framework also provides the basis for a new conversation with stakeholders about 
LINZ’s leadership role in geographic data. 

 

5.2 
What is LINZ’s role in geographic data leadership in government? What does taking 
a lead in geographic data mean and look like across government? 

There is a clear geographic data leadership role for LINZ in government.   
Stakeholders clearly want LINZ to take a leadership role that they don’t see happening now; and 
geographic data is a key enabler for other agencies working on big issues for New Zealand.  
The focus of other agencies on data (Statistics NZ) and information technology (DIA) is 
complementary and creates potential for LINZ to lead geographic data in partnership with these 
agencies. 
The recommended approach is to: 
ACT
Set and sell the vision 
Refresh the LI Strategy and work programme and use this and the Outcomes Framework as a basis 
for engaging with senior people in other agencies to clarify LINZ’s role, approach and goals for 
geographic data; and provide a coherent view of the current work programme, including the LI 
“critical few”   
UNDER 
Engagement – establishing common ground 
Engage and consult with key Government agencies on the refreshed LI Strategy and work 
programme to: 
  Seek input to refine the work programme INFORMATION 
  Tell others what LINZ is already doing and why it’s important 
  Understand others’ work programmes and identify opportunities to work together 
This should initially be done at senior level. 
RELEASED 
Deliver tangible benefits 
Once a common understanding is established, work with other lead agencies to identify a “critical 
few” joint projects to co-design and deliver.  These should be small enough to deliver relatively 
OFFICIAL 
quickly; deliver tangible benefits that can be used to “sell” the benefits of geographic data more 
widely; and be consistent with the aims of LINZ’s wider work programme and the Outcomes 
Framework.  
THE 
There are some specific areas where LI can build on what it’s currently delivering to build its 
leadership role: 
  Playing a leadership role in standards and interoperability work for geographic data 
  Identifying key datasets  
  The resilience work programme 
  Capability building across Government  
10 
 

  Providing consultancy and advisory services  
  More focused engagement and awareness raising  
 
5.3 
How does LINZ fit with the data leadership role of Statistics NZ?  And how do we 
influence it? 

Statistics NZ sees geographic enabled data as critical to its strategy and is keen to collaborate more 
closely with LINZ – and LINZ is in a strong position to influence Statistics NZ, build a complementary 
leadership role and work with Statistics NZ on projects that benefit both organisations. 
Statistics NZ’s goals are similar to LINZ’s geographic data goals – partnering with agencies to 
  increase their capability to manage and use data 
  identify and remove roadblocks to accessing data 
ACT
  implement data standards 
  use new methodologies. 
Because of its experience leading the Geospatial Strategy over the last ten years, LINZ is arguably 
more advanced than Statistics (who are relatively new to their role) in their thinking about what’s 
needed across the system to improve data sharing and accessibility.   
LINZ has experience dealing with a lot of the issues that Statistics NZ is grappling with as it seeks to 
UNDER 
build a leadership role in data.  LINZ has strong technical and operational expertise; and well-
established national and international networks. 
There are a number of areas where LINZ could work more closely with Statistics NZ, including: 
  Supporting the development of Statistics NZ’s  Integrated Data Infrastructure  
INFORMATION 
  Identifying key datasets 
  Collaborating to lead standards and interoperability work across Government 
  Joint capability building and awareness raising  
RELEASED 
 
5.4 
What is LINZ’s role in geographic data standards and interoperability? 
Standards and interoperability is viewed internally and externally as the key to delivering a workable 
infrastructure for geographic data.  There is also strong potential for LINZ to take a leadership role in 
OFFICIAL 
partnership with Statistics NZ – particularly given that LI’s critical few are all delivering core data 
infrastructure. 
In the past, LINZ’s work on an SDI has suffered from a “boil the ocean” approach.  This has meant 
THE 
that while some good work has been done, it’s often not visible or relevant to decision makers and 
has had limited impact and usefulness. 
Finding areas where LI can collaborate with others on smaller, high priority projects that deliver 
tangible benefits quickly would be an advantage.  This will allow LI to build a cross-Government work 
programme for standards and interoperability over time – with the flexibility to change direction or 
try new things when necessary. 
11 
 

This will require: 
  Leadership and advocacy -  to sell the value of standards and interoperability 
  Data and technology – and the capability and capacity to focus on excellent operational 
delivery 
 
5.5 
How far down the geographic information value chain does LINZ go? 
At the moment, LI’s work spans the value chain, with engagement, capability building and 
awareness-raising currently focused at the lower end of the value chain. 
A more balanced and deliberate approach across the value chain would help to match priorities with 
resources and decide what LI’s overall approach should be.   
There is definitely a place for work lower down the value chain – general awareness-raising is  ACT
valuable.  However it needs to be balanced against (and informed by) work further up the value 
chain, particularly in the leadership space.  A refresh of the LI Strategy and work programme will 
help LILT to make more deliberate decisions around work at different levels on the value chain. 
 
5.6 
What is LINZ’s role in building geographic data capability across government? 
UNDER 
As discussed above, LINZ has the technical expertise and experience to play a leadership role in 
building capability across Government – and this is an effective way to build LINZ’s credibility and 
networks and increase the use of geographic data. 
Key ways that LINZ can do this include: 
  Looking at a leadership role across Government in developing  standards and 
interoperability in conjunction with Statistics NZ 
INFORMATION 
  Expanding on existing consultancy/advisory services  
  Expanding on existing capability-building work  
Again, deciding LINZ’s role will require a purposeful approach and balancing priorities with 
resources. 
RELEASED 
 
 
 
OFFICIAL 
 
 
THE 
 
12 
 

 
 
 
 
 
 
 
ACT
Review of Geospatial Standards and 
Interoperability 
 
Prepared by Jeremy Palmer 
UNDER 
May 2018 
 
 
 
INFORMATION 
RELEASED 
OFFICIAL 
THE 
13 
 

 
Executive Summary 
The objective of this document is to review LINZ’s standards and interoperability work delivered so 
far, and to outline the roles and functions that will support LINZ’s new strategic direction. 
Findings 
The key findings are as follows: 
●  There is high value in properly implementing standards and interoperability functions within 
LINZ to enable better reuse of NZ data and support the LINZ outcome focus areas. 
ACT
●  The National Spatial Data Infrastructure (NSDI), which outlines the standards and 
interoperability characteristics, was a good initiative in theory but struggled to align to real-
world practice after its first version. 
●  There is still a need to promote the value of geospatial standards and interoperability with 
customers, agencies and vendors. 
●  Good geospatial metadata standards are still required by users, but a new iteration of 
standards, and aligned tools are required to meet operational workflows. 
UNDER 
●  The LINZ Data Service (LDS) is a world class data publishing service and provides users with 
excellent access to LINZ data. 
●  ISO standards are not open and do not have development processes that are collaborative 
with users and industry, which potentially results in barriers for national uptake and goes 
against NZ open principles.  
INFORMATION 
●  Open Geospatial Consortium (OGC) APIs are an effective way for NZ to share geospatial data 
for plug and play access. However some effort is still required to fully implement the 
standards, or to create new standards to meet real-world customer use cases. 
●  Standards development across Location Information teams has varying level of support 
RELEASED 
resulting in inconsistent implementation or certain issues not being addressed. 
●  There have been standards implementation successes within the hydrographic, addressing, 
imagery and elevation functions of LINZ 
●  geodata.govt.nz usage has low usage, is not well maintained, can create confusion in the 
overall NZ data catalogue government landscape, and should be reviewed. 
OFFICIAL 
Recommendations 
The key recommendations of the report are as follows: 
THE 
1.  LINZ retains the Geospatial Strategy 2007 keys principles that apply to standards. In addition, 
LINZ adopts a needs based, expert led, pragmatic, open, internationally aligned set of 
standards development principles.  
2.  LINZ promotes the value of geospatial standardisation with other government and crown 
agencies. This should focus on convincing agencies to use geospatial standards when 
14 
 

publishing data, and best practices for using spatial data types, coordinates systems and 
transformations. 
3.  LINZ should work with Stats NZ on how LINZ with its Geographic Information expertise can 
best support the government data and information function. 
4.  LINZ should work with DIA (data.govt.nz) and StatsNZ to gain all of government alignment 
and positioning for spatial data publishing/accessibility services and standards.  
5.  Promote the syndicated data service subscription as a blueprint for successfully publishing 
geospatial data. 
6.  LINZ should work with Stats NZ to leverage the data standard development process for 
standards going forward. 
7.  Provide standards development foundations for the wider LINZ data management teams to 
use - including templates, collaboration methods, review and maintenance processes.  
8.  LINZ should continue to work with OGC groups or with OGC and ISO joint groups for  ACT
standards development where applicable. 
9.  In the medium-term LINZ should continue to manage NZ's engagement with ISO/TC211's, 
with focus on effort to LINZ outcomes. 
10. Ensure that all LINZ data management teams implement the LINZ Data and Information 
Management policies. This includes assigning formal roles.  
11. The function to develop the standard for data products should sit within the LINZ product 
teams. 
UNDER 
12. Ensure that all LINZ data management processes are evolved to include the definition of 
open standards, policies, and procedures to support customer requirements.  
13. LINZ participates in the development of new OGC API standards to ensure NZ services have 
fit for purpose, adopted, and modern data access mechanisms. 
14. LINZ works with technology communities and vendors to ensure OGC technology standards 
are robustly implemented. 
INFORMATION 
15. Ensure tools are available to support the creation and maintenance of geospatial metadata. 
16. LINZ Establishes operational governance that provides leadership alignment, sponsorship, 
oversight and monitoring over data management activities.  
 
RELEASED 
 
NOTE: It is proposed that further work is required to determine how the functions would operate 
within the organisation given the wider remit of the geospatial function review. 

OFFICIAL 
THE 
15 
 

Introduction 
This document outlines the findings and recommendations of a review of LINZ geospatial standards 
and Interoperability role and function. The scope of the review is: 
●  Review what has been delivered so far by LINZ 
●  Describe the new LINZ function and role 
●  Define the requirement for the standards and interoperability function aligned against the LI 
strategy, LINZ outcomes framework and other current LINZ core business 
●  Assess the value of leveraging and participating in international standard’s work, e.g. OGC, 
ISO 
 
ACT
Note these recommendations should be used in conjunction with the concurrent geographic data 
role and function review.  
Background 
LINZ’s “Power of Where” vision is to ‘grow by tenfold over the next decade the value created for 
UNDER 
New Zealand’ by: Increasing the use of geographic information; Unlocking the value of property; and 
Improving resilience to natural events. 
The Location Information group is supporting the delivery of this vision by a digital first, data first 
strategy with a focus on 3 areas: Mapping 2025, Property System and Resilience and Climate 
Change. Each one of these areas relies on data that is fit for purpose and re-usable for a broad set of 
customer needs. Location Information and LINZ also have core business activities that require the 
INFORMATION 
management of data and information for existing products and services. e.g. Hydro Charts, Topo 
maps, Landonline, OIO and Crown Property. 
In 2007, LINZ published the New Zealand Geospatial Strategy, and in 2008 the New Zealand 
RELEASED 
Geospatial Office (NZGO) was established. Within the NZ Geospatial Strategy, the need for the 
standard and interoperability function was outlined as part of the National Spatial Data 
Infrastructure (NSDI) implementation.  
In 2017, the NZGO was disestablished after a review of LINZ and LI functions. The NZGO functions 
OFFICIAL 
were distributed across LI, and the Geospatial Strategy principles were integrated into the LI 
Strategy.  The Standard and Interoperability function was transferred into the LI Data Services 
Group. The consultation document outlined that Data Services was widening its remit across the 
property and location systems to ensure alignment of work, so it was a logical fit for the 
THE 
Interoperability and Standards function to transfer from the Sector Data Programmes Group.  
Methodology 
The review involved the following approach: 
16 
 

●  Interview with key LINZ stakeholders 
●  Interview with select key external stakeholders (to limit past over-interviewing) 
●  The review of the following documents: 
○  NZ Geospatial Strategy 2008 
○  LINZ Strategic Plan 2015 
○  LI Strategy Critical Few A3 pages 
○  LINZ Data and Information Policy 
○  LINZ Outcomes Framework Workshop Summaries 2017 
○  Crown Property Future Focus documentation  
○  Hydro Passage Plan 
○  Topo Strategy and Group Structure consultation document 
○  IPS Group Structure consultation document 
○  The Value of Standards - A Delphi Study Open standards, open source, and open 
ACT
innovation 
○  Economic benefits of standardization 
○  OGC Website (http://www.opengeospatial.org/) 
●  Analysis and report writing 
 
UNDER 
What is Standards and Interoperability? 
Standards and interoperability are often confused or loaded terms. In summary geospatial standards 
provide plug and play frameworks for end users and software developers to easily understand, 
integrate, and use data. Interoperability is the outcome of successfully implemented standards that 
are used for a set of real-world use cases. 
INFORMATION 
Note: For the purpose of this paper a standard can be referred to in title as either a standard or 
specification document. This document defined as a formal document that establishes uniform 
criteria, methods, processes and practices. 
RELEASED 
The key components are: 
●  Content data standards - documented agreements on structure/meanings and management 
lifecycle (e.g. creation/capture, update, delete, store, access, and use) of domain data. 
Including consideration of integration other reference datasets, metadata, and specification 
OFFICIAL 
and classification of data items to be captured. 
●  Technology standards/specifications - documented agreements on transmission and/or 
format, i.e. the pipes that carry the content/data from point ‘a’ to ‘b’ and enable automation 
and machine to machine processes. This would include things like open APIs (Application 
THE 
Programming Interfacing), formats for data transmission (e.g. GML, JSON, Shapefile), and 
formats for describing the management lifecycle (e.g. metadata). 
●  Delivery approach - Centralised vs federated vs mixed delivery of government data (e.g. 
National vs Local). Centralised will distribute and publish national datasets which are either 
national captured or aggregated from multiple local sources.  Federated will distribute the 
dataset directly from the organisation that captures and maintained the source data. 
17 
 

 
Value of Standards and Interoperability 
Standards and interoperability is viewed internally and externally as the key to delivering a modern 
digital economy, both for operational efficiency, and for enabling better decision making. Data and 
data standards are the core foundation that support this. Having Standards and Interoperability 
specifically enables: 
●  High quality data for better trusted and robust decisions 
●  Efficiency gains in access and use of data 
●  Re-use of datasets to new customers 
ACT
National Spatial Data Infrastructure (NSDI) 
One of the key focus areas of the National Geospatial Office (NGO) was the development of a NSDI. 
A NSDI is a comprehensive system of interrelated elements involving governance, policy, standards, 
data, hardware, software, and people across all levels of their organisations, designed to enable the 
re-use of data to support better decision making, innovation or operational efficiencies for existing 
services. To provide the blueprint for the NSDI the NGO, with input from other central government 
UNDER 
agencies, local authorities, academia, and the private sector created and published an SDI cookbook 
for NZ in 2011. The cookbook provides general guidance and characteristics for the following: 
●  Data stewardship and custodianship 
●  SDI standards (Technology Access and Metadata) and Concepts 
●  Making Data Accessible 
●  Making Data Discoverable 
INFORMATION 
●  Using Data 
 
The theory of the cookbook was generally sound, however feedback from those using it suggest it 
RELEASED 
still required to advance to a level of maturity to gain better value from material delivered. 
As part of the NSDI, the NGO carried out leadership, promotion and establishment of  standards. 
This role primarily focused on development using international organisations such as ISO/OGC, and 
leveraged common knowledge or output from other international national geospatial or mapping 
OFFICIAL 
agencies. Some good work was done on specific domain standards (e.g. Addressing), but in general 
stakeholder feedback suggests there has not been enough promotion or facilitation of standards 
based on identified New Zealand needs. 
THE 
At an operational leadership level, LINZ successfully created the LINZ Data Service (LDS). This service 
was very well received and tried its best to initially implement the NSDI features where possible. As 
time went on the LDS developed its own features based on customer feedback which were not 
always aligned to or part of the cookbook. 
 
18 
 

Standards Development 
LINZ NGO roles have focused on developing standards using international organisations. This has 
leveraged standards development processes from these organisations as well as a knowledge base 
from the international members that are involved. The key bodies include the Open Geospatial 
Consortium (OGC) and the International Organization for Standardisation (ISO).  
Past members of the NGO have given feedback on the standards development role as: 
●  More promotion is necessary for the value of standards and the process that creates them.  
●  The development and involvement has been too international focused and being involved in 
standards work that is in train that is not directly linked to NZ problems.  
●  Current direction is too focused on the theory, without the focus in parallel of how it would 
be applied to the New Zealand context.  
ACT
●  Local government needs more support in the development and implementation of standards 
as it cannot justify resources to complete the work on its own. 
Open Geospatial Consortium (OGC) 
The OGC was founded in 1994 and has over 500 members. Its main mission is to advance the 
development and use of international standards and supporting services that provide geospatial 
UNDER 
interoperability. It is the primary international organisation for the development of standards for 
geospatial data types, geospatial references systems for applied software implementation.  
LINZ is currently an associate member. This means we can participate in the creation of standards or 
experiments, but we cannot vote on standards. The OGC primarily is an application focused 
organisation and creates applied standards for data or technology. Most of the OGC current 
INFORMATION 
technologies are very old by today’s standards, which does not attract new young developers. 
In the past, LINZ has attended OGC meetings and contributed to the development of standards such 
as Spatial Data on the Web (via W3C relationship) and been part of engineering test beds.  
RELEASED 
OGC over recent years has updated its strategy to ensure the development of new OGC standards 
are better aligned with mainstream IT standards and leverages many modern IT frameworks. In 
addition, the new OGC standards development process is more open and collaborative with the 
general IT community. OGC has strategic partnerships with many of the core standards bodies 
OFFICIAL 
including ISO and W3C. OGC is currently re-designing multiple API using this new approach. 
OGC has a good applied research and development fund which allows for real world testing of ideas 
before standards are created and implemented by software vendors or developers. 
THE 
International Organization for Standardisation (ISO) 
The ISO is an international standard-setting body composed of representatives from various national 
standards organizations. ISO/TC 211 is a standard technical committee formed within ISO, tasked 
with covering the areas of digital geographic information and geomatics. 
19 
 

Like OGC, ISO provide value in the standards agreement process, global market adoption, and 
building standards that link to each other. Also, ISO standards are of a better level to reference in 
rules, regulations, or procurement documents.  
LINZ has been involved in ISO for various groups, including addressing and Geodetic coordinates 
systems and reference frames. LINZ’s observation is ISO is not always good at finding ways to 
operationalise IT services (e.g. vocab services or coordinates system registry) or putting together 
implementation plans to get buy-in from other related international committees.  
Standards NZ 
Standards NZ is New Zealand's representative for the ISO and publishes and sells all of the standards. 
One of the issues with ISO standards is you have to pay for them (unlike OGC standards), which 
ACT
potentially means it becomes a barrier for national uptake and goes against NZ open principles.  
LINZ has an active role in the Standards NZ frameworks which is tied to ISO processes and protocols. 
This broadly involves: 
●  Managing NZ's engagement with ISO/TC211's work programme on geographic 
information/geomatics standards 
●  Engagement with Joint Committee IT-004, Standards Australia/Standards New Zealand 
UNDER 
regional efforts with formal geographic information standards 
 
Within these frameworks LINZ has two specific responsibility areas: 
●  Convenor of the NZ IRG (International Review Group); a technical committee of sector 
representatives to monitor/manage NZ's technical participation in ISO/TC211's work 
INFORMATION 
programme 
●  Designated ISO/TC211 Ballotter; engagement in every obligatory ballot; complying with all 
protocols for participation. 
 
RELEASED 
Feedback has been that LINZ’s role in leading NZ's engagement for the ISO/TC211's work programme 
has been good and should continue, and LINZ is the best organisation to do this. 
 
OFFICIAL 
Promotion 
LINZ has carried some work for the promotion of geospatial standards. This includes outreach via 
LINZ web pages, LINZ YouTube channel, and targeted programmes of work.  
THE 
Some specific work is still in progress to integrate geographic information standards into the NZ 
Government Enterprise Architecture framework (GEA-NZ). GEA-NZ is managed by the Government 
Chief Digital Officer (GCDO).  This work will potentially enable wider awareness of the data and IT 
standards that can be used by other government departments, and aid procurement processes.  
 
20 
 

General Standards and Interoperability Work 
Below is a summary of key geospatial standards and interoperability that LINZ has been involved in 
that cover the general geospatial domain. 
Geospatial Metadata 
LINZ worked with ANZLIC and local experts to define a geospatial metadata standard for use by New 
Zealand government agencies. This standard was an evolution from a previous NZ standard that 
failed to get adoption. The main goal was to align with the international metadata standard ISO 
19115:2003 and get better uptake. LINZ was not involved in the development of the ISO standard. 
The ANZLIC standard has had some success within government agencies. Many agencies created and 
ACT
published metadata for geospatial data that was stored and published using this standard. This 
included LINZ which in 2011 published over 1500 layers of ANZLIC metadata compliant data. 
However, many users within agencies failed to see the full benefits of the metadata and saw the 
metadata as a compliance exercise. Users found the following specific issues: 
●  Hard to create attribute metadata 
●  Difficult to record valuable capture or processing workflow information 
●  Dataset categories and keywords were not fit for purpose 
UNDER 
 
Many developers and users of the metadata standard stated the use cases should have been clearly 
defined before the standard was created.  
General tools were developed by both ANZLIC and Eagle for the creation and maintenance of the 
INFORMATION 
metadata files. These tools were only partially successful as they were not maintained or enhanced 
to meet user needs beyond their first major version. This is still an issue for agencies that are still 
maintaining ANZLIC metadata, as no replacement tool has been created.  
ISO 19115:2003 has now been superseded by ISO 19115:2015. LINZ however has not fully 
RELEASED 
considered how this new standard can be implemented. 
Data Access 
OFFICIAL 
The NZSDI Cookbook provided the framework for an agency to release its data and users to consume 
this data. This cookbook was initially taken by LINZ and used to develop the requirements for the 
LDS. In 2011, LINZ established the LDS and quickly published the majority of the data it owned.  
THE 
The LDS led the way by implementing a world-class, award winning data publishing service. The LDS 
took a pragmatic approach to the way it made data discoverable and accessible by: 
●  Focusing on Search Engine Optimisation (SEO) for good Google searching 
●  Providing file download services to broaden the potential customer base - including semi-
automated bulk data distribution by courier service 
●  Integrating the catalogue and data access together into a shopping cart application 
21 
 

●  Creating automatic workflows for the creation and maintenance of datasets 
●  Implementing robust OGC APIs for customers to access LINZ data 
●  Providing changeset services to provide customers to enable fast incremental updated 
between LINZ data releases 
 
LINZ also created new internal processes for the release, updating and publishing of data, and 
developed strategies to provide new high value datasets to customers.  
More recently LINZ has taken this original success and established a syndicated contract that allows 
other NZ government agencies to establish the same data publishing capability at a much lower cost. 
Of particular of interest with the LDS implementation is the file download access function which is 
not using the standard based OGC APIs. Analytics report that ~60% of user interactions are from file 
downloads, where the OGC API services make up ~40% of the interactions. 
ACT
During the development of OGC APIs on the LDS, LINZ came across many of the shortcomings when 
implementing the standards. The key issues were: 
●  Standards not being fully implemented by software developers for both server and client 
●  Ambiguity in standards documentation, which was inconsistently applied in software 
implementation, causing many user bugs 
UNDER 
●  Standards not being developed with end-users in mind, creating functionality or 
performance limitations 
 
LINZ over the last seven years has worked with OGC, open source projects and commercial vendors 
such as FME and Esri to improve the situation within the current set of aging standards. This has 
been mostly successful; however the following specific issues still exist: 
INFORMATION 
●  [ s 9(2)(g)(i) ]
 
 Because Esri has a large part of the NZ GIS market (~55%) that means users are 
required to use the file downloads service (that go stale) to get data into their workflows.  
RELEASED 
●  The LDS does not provide an OGC API to access raster data due to poor software 
implementations. 
●  LINZ does not provide APIs for the online bulk download of datasets that are over 4GB in 
size.  
OFFICIAL 
●  There is not a lot of documentation on how to use the LDS changeset API or table cropping 
by spatial relationship features. This possibly contributes to the current low uptake of these 
APIs. 
 
THE 
In 2015/16, the NGO ran workshops to create a comprehensive set of features and descriptions for a 
NSDI compliant data provider. The LDS and Canterbury maps services were chosen as case studies to 
create a blueprint for wider reuse. The intention was to further socialise this work and create a DIA 
ICT (Information and Communications Technology) standard for other organisations to adopt. This 
work was never finished.  
Significant data services now providing data for NZ are: 
22 
 

●  https://data.linz.govt.nz (LINZ Data Service) 
●  https://data.mfe.govt.nz (MfE Data Service) 
●  https://datafinder.stats.govt.nz (StatsNZ Geospatial Data Service) 
●  https://lris.scinfo.org.nz (Landcare Data Service) 
●  http://opendata.canterburymaps.govt.nz/ (Canterbury Region Consortium Open Data) 
●  http://aucklandopendata-aucklandcouncil.opendata.arcgis.com (Auckland City Open Data) 
 
The majority of these services are using the same technology platform that also drives the LINZ Data 
Service. Many Councils and some central agencies are serving data through the Esri Open Data 
Portal platform. While these Esri sites provide some level of access to data, some of the data is 
harder to access (such as raster files or large vector data) and does not have the same level of OGC 
API support. 
ACT
Data Discovery 
LINZ has worked on creating an environment for making data accessible by promoting the creation 
of metadata for data and then publishing the metadata in centralised catalogues for searching. The 
purpose of the central catalogue is to create an authoritative easy to use website for users to go to 
find data for all NZ agencies. There are two main central catalogues in NZ 
UNDER 
●  geodata.govt.nz: National Geospatial catalogue for government and private sector offline 
and online geospatial datasets - administered by LINZ 
●  data.govt.nz: National catalogue for government online datasets - administered by DIA 
 
Most, but not all geospatial datasets from the major NZ data services websites are registered in 
INFORMATION 
geodata.govt.nz. However, geodata.govt.nz suffers from low investment and low usage. data.govt.nz 
receives a much better coverage of datasets (including non-geospatial) but doesn’t have the richness 
of metadata that geodata.govt.nz contains. Discussions are in progress to investigate data.govt.nz to 
harvest more geospatial attributes to make the service more functional for geospatial users.  
RELEASED 
Analytics from the LDS have shown that much of the first-time user discovery of data originates from 
organic search requests, which indicates it is more important to get your basic metadata correct in 
the website data pages to support good SEO in search engines like Google. 
OFFICIAL 
 
Content Domain Standards and Interoperability 
Work 
THE 
Below is a summary of standards and interoperability work that LINZ has lead or been involved in 
that relate domain areas. 
23 
 

Data Management (Across all groups) 
LINZ has been on a seven-year journey to drive ‘data first’ and ‘digital by default’ business strategies. 
A key part of this journey has included: 
●  Embedding data management functions within multiple LINZ teams 
●  Releasing what we have “as is”, to gain immediate value and feedback 
●  Collecting managing, and releasing data in a continuous cycle 
●  Establishing data as a core stand-alone product, rather than a by-product of an existing 
process or product. 
 
During this period LINZ has released data to varying levels: e.g. in some cases data releases 
contained data dictionaries, in others cases not; or the dataset development process re-used parts 
of international standards or involved customer input into design, in other cases not.  
ACT
In 2016 LINZ developed an organisation Data and Information Management Policy to ensure that 
data and information is managed as an asset to meet business goals. This policy defines a set of roles 
and processes that guide good data management. LINZ to date has not fully operationalised this 
policy.  
Addressing 
UNDER 
LINZ has been supporting the development of National Addressing Standards. This involved the 
successful development of: 
●  AS/NZS 4819 - New Zealand & Australian addressing allocation standard 
●  ISO 19160 - International addressing conceptual model standard 
INFORMATION 
●  New Zealand profile for ISO 19160 to create logical model that aligns with AS/NZS 4819. 
 
LINZ was primarily involved in the development of the AS/NZS 4819 standard through the Office of 
the Surveyor General (OSG) in 2002/3. LINZ was later part of the review and enhancement of ISO 
RELEASED 
19160 in 2011/12 involving a cross government working group including NZPost, StatsNZ, and 
eSpatial. The NZ profile was produced by the working group and was done in parallel with the ISO 
standards revision process. The standard development and profile created the following benefits: 
●  Interoperability Technology, and basis for AIMS implementation.  
OFFICIAL 
●  Forced councils to standardise the allocation of road names and addresses for improved 
data quality and consumption.  
●  Leverage of international knowledge for the development of the standards. 
 
THE 
In general, the development of the addressing standards has been a success. However, the 
Addressing and Information Management System (AIMS) implementation of the NZ profile suffered 
in part from the LINZ addressing team not been fully involved in the creation and review of the 
standards.  
24 
 

3-Waters Metadata 
LINZ, with support of MBIE, gained Better Public Services seed funding from Treasury to develop 
national metadata standards for the 3-waters (potable, waste and storm) network.  This piece of 
work laid the content standards for capturing, describing and storing data for vital local authority 
infrastructure. These standards were released on 1 September 2017, but are not openly accessible. 
The following feedback on the development process and future of the standards has been provided: 
●  The standards shouldn’t have been called “metadata” standards. They are actually content 
standards for capturing, describing and storing data. This creates user confusion. 
●  LINZ did well in bringing together the community to create the standards. 
●  The standards seem to be of high value, but this couldn’t be validated due to project ending 
without an implementation or evaluation stage. 
●  NZ users can’t easily find or use the standards. This is because the licence and access are not 
ACT
open and controlled by A-Spec.  
●  The standards maintenance process is not clear. 
●  These set of standards are not LINZ’s core business, and the geospatial part of the standard 
is only a very small element. The best future approach would be for Local government to 
take ownership and control of thiese standards. LINZ can support with expertise on 
geospatial matters where required. 
UNDER 
 
Environmental Integrated Data Infrastructure (eIDI) Pilot 
The e-IDI Pilot aim was to make environmental data more discoverable, shareable, 
accessible and able to be aggregated. The pilot created a data infrastructure that users 
INFORMATION 
could query and access online, and it used real-time water quantity data to test the concept. 
The pilot was lead by MfE with support from LINZ, NIWA and Regional Councils.  
The successful parts of the pilot were: 
RELEASED 
●  The PoC showed that a working system can be developed. 
●  Use of a dedicated IT Architect. 
 
OFFICIAL 
The pilot also recommended the need to: 
●  establish and govern national registries for authoritative common terms, dataset and 
vocabulary access and descriptions.  
●  Use an expert for the development of any future standards. 
THE 
 
Views from members of the pilot group were more guidance and support were needed in the 
facilitation of the development of standards, and ensuring the right experts are sent to appropriate 
international standard forums.  
25 
 

Hydrography 
The focus for the LINZ Hydrographic Authority team is releasing datasets that it collects as part of 
the hydrographic charting programme. The hydrographic charting products are created to 
internationally agreed standards set by the International Hydrographic Organization (IHO). As part of 
these standards LINZ publishes data from the Electronic Navigation Charts (ENC) product data model 
to the LDS (in a slightly modified format for better GIS use) and on the LINZ website in official IHO 
formats. 
At present the team is not fully aware of all the standards and sees that standardisation will be 
required for many marine datasets. 
The team is starting to explore and recruit capability to develop a Marine SDI for NZ. The initial focus 
is to create a Marine domain working group to determine the requirements and high values needs of 
ACT
the Marine SDI. This focus will require expertise in domain data models, business processes, 
classifications, and transfer formats, as well as a standards development process. 
 
Topography 
UNDER 
The LINZ National Topographic Office maintains capture and data publishing standards for its 
independent datasets and mapping products. Capture specifications have been created for some of 
the Topo50 classes, but due to a lack of resources, has not been completed. The topographic team is 
not currently referencing or using international standards for the capture or publishing of its data. 
Good work has been done to establish capture specifications for Imagery, Elevation, roads, and 
tracks.  
INFORMATION 
The topographic team has indicated that it needs more resource to better consider the wider 
customer needs of the data. 
 
RELEASED 
 
Positioning  OFFICIAL 
The majority of the geodetic GNSS data formats are based on international specifications or 
standards. The Positioning team have also been involved in the ISO/TC 211 work groups for general 
geodetic parameter and coordinate systems, as well as the ANZLIC working group for the eGeodesy 
data exchange format. Both of these initiatives have been under-resourced and it’s uncertain if they 
THE 
will succeed. 
A key function of the Positioning team is the development, maintenance and advocacy of standards 
for NZ reference frames and coordinate systems. Many of these standards have been produced by 
LINZ in the past, but in recent times the focus and resourcing in these areas has been low. Two 
important areas that have been under resourced are: 
26 
 

●  Deformation modelling standard for the accurate management of NZ datum coordinates. 
This standard once completed needs to be integrated into GIS and survey software and 
would need a significant level of customer support to implement. 
●  Implementation of NZ datums and coordinate systems. This involves working with vendors, 
software packages, and registries (e.g. ESPG) to ensure NZ datums and coordinate systems 
are well implemented.  
Resilience 
The Positioning and Resilience team are developing programmes to improve resilience to natural 
events in NZ. The primary outcome of this work is to support the Ministry of Civil Defence and 
Emergency Management (MCDEM) in the establishment of their National Disaster Resilience 
Strategy. This involves better understanding the needs of the geospatial datasets that can directly 
ACT
support processes for the prevention, response and recovery from disaster situations. 
LINZ’s role still is not clear and work is ongoing within the team with to align with MCDEM. 
Regardless work has begun to scope out potential key datasets and geospatial infrastructure (e.g. 
web mapping or data publishing) that is likely required in a response to a natural disaster. 
LINZ has also started conversations with the OGC Emergency & Disaster Management Domain 
working group. It’s hope that being involved in future work with this group will provide reusable 
UNDER 
knowledge or standards that can be directly use for emergency and disaster activities in NZ. 
 
 
INFORMATION 
RELEASED 
OFFICIAL 
THE 
27 
 

Proposed Standards Functions 
Key Principles 
To support the implementation of the LINZ outcomes framework, in particular the High-value 
Geographic and Property Information outcome, principles are required to provide structure and 
guidance for the way we operate.  
The key principles of the Geospatial Strategy 2007 still apply to the development of the standards 
functions required at LINZ. Those principles are: 
●  Geospatial information is collected once to agreed standards to enable use by many. 
●  Discovery and access of geospatial information is easy. 
ACT
●  Within the appropriate context, geospatial information is easy to understand, integrate, 
interpret, and use. 
●  Geospatial information that government needs is readily available, and its use is not unduly 
restricted. 
●  Geospatial content is appropriately preserved and protected. 
 
UNDER 
To provide a focus for LINZ standards implementation the follow principles also apply: 
Needs based - The development of standards are based on a solid identified need from NZ 
customers which are aligned to LINZ outcome focus areas.  
Expert Led - The standards development process is led by the domain experts for which the standard 
applies. This is to ensure the standard is aligned with the identified need and desired outcomes.  
INFORMATION 
Pragmatic - The development of standards are done in realistic and practically applied way aligned 
to customer needs, and wider industry best practice, rather than focusing on theoretical 
considerations. 
RELEASED 
Open Standards - To enable widespread adoption, standards are developed and maintained in a 
collaborative and consensus driven way involving the public. The full standard document is made 
available to the public in an open and easily accessible way. 
OFFICIAL 
International Alignment – Where possible standards development should leverage international 
work already done (unless it encumbers the open principle). If at a later date new international work 
starts where NZ already has a standard, work should be done to align the NZ standard where 
practically possible. 
THE 
Maintained - The standard must be under effective change control and maintained to align with 
customer needs. 
28 
 


Standards Development Process 
To create effective agreed standards that provide interoperability, the standards need to be created 
in a robust way that aligned with the key principles. This requires a standards development process 
or guideline. 
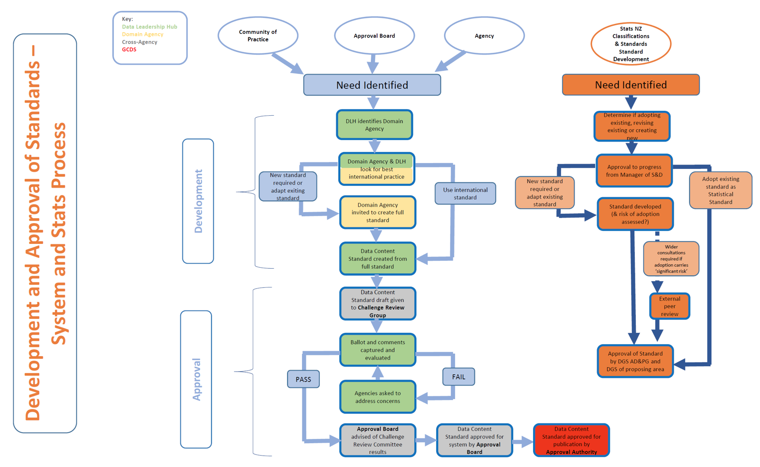
As part of its data leadership function, Statistics NZ has been developing a data standard 
development and approval process which leverages its existing statistics classification experience. 
This process is pragmatic and takes a project management approach to delivery which includes up-
front needs identification and resourcing requirements. It also includes leveraging international 
standards work where applicable.  
 
ACT
UNDER 
INFORMATION 
RELEASED 
  
OFFICIAL 
Statistics NZ Draft proposed standards development process 
 
ISO and OGC have well established standards development processes for geospatial standards. 
THE 
When LINZ identifies a need that aligns with ISO or OGC, LINZ experts should participate. Because 
ISO standards are not openly available, but OGC standards are, LINZ should strategically push for all 
new standard work to be solely done by OGC working groups or with OGC and ISO joint working 
groups. 
 
29 
 

Again, because ISO isn’t providing open standards LINZ should review its long-term future managing 
NZ's engagement with ISO/TC211's work programme and the Joint Standards Australia/Standards NZ 
Committee involvement. 
Recommendation: LINZ should work with Stats NZ to leverage the data standard development 
process for standards going forward. 
Recommendation: Provide standards development foundations for the wider LINZ data 
management teams to use - including templates, collaboration methods, review and maintenance 
processes.  
Recommendation: LINZ should continue to work with OGC groups or with OGC and ISO joint groups 
for standards development where applicable. 
ACT
Recommendation: LINZ for the medium term should continue to managing NZ's engagement with 
ISO/TC211's, with focus on effort to LINZ outcomes. 
Geospatial Functional Leader 
While the Geospatial Office’s vision of a National SDI has not been fully effective, there are elements 
that are still important to carry out to achieve LINZ’s desired outcomes. These elements include 
UNDER 
standardisation, linking, publishing, use and discovery of geospatial data. This leadership will be 
critical to successful delivery of High-value Geographic key datasets which require collaboration with 
many other agencies. 
To make LINZ effective in Geographic information we need to take a pragmatic approach for the 
development and implementation of standards. We have the focus areas correct, we only need to 
change the approach and better resource the limited resources to make real impact. Focus should 
INFORMATION 
first be placed on getting our current functions and processes working well, then LINZ can promote 
and further development the reusable of what we have achieved.  
Recent government changes have occurred in the data and information domain with Stats NZ taking 
RELEASED 
the Data and Information functional leadership role. This role is heavily connected with the 
refocused DIA GCDO roles that focuses on digital and information technology. Stats NZ leadership 
role is still very new and will take some time to mature. DIA and StatsNZ have jointly been making 
recent strategic changes to the data.govt.nz service to support new Data Catalog Vocabulary (DCAT) 
OFFICIAL 
standards for making government data accessible as well as publishing small to medium size 
datasets on behalf of other agencies.  
Recommendation: LINZ promotes the value of geospatial standardisation with other government 
and crown agencies. This should focus on convincing agencies to use geospatial standards when 
THE 
publishing data, and best practices for using spatial data types, coordinates systems and 
transformations. 
Recommendation: LINZ should work with Stats NZ on how LINZ with its Geographic Information 
expertise can best support the government data and information function. 
 
30 
 

Recommendation: LINZ should work with DIA & Stats NZ (data.govt.nz) to gain all of government 
alignment and positioning for spatial data publishing/accessibility services and standards.  
Recommendation: Promote the syndicated data service subscription as a blueprint for successfully 
publishing data. 
Data Management 
To continue the evolution to a data centric organisation, provide consistency, and deliver higher 
quality products LINZ needs to create improved data development functions and processes for the 
data it manages. The key functions should be: 
●  Customer requirements 
●  Standards, policies, and procedures 
ACT
●  Metadata 
●  Storage 
●  Publishing 
●  Maintenance 
 
The functions that define the data product itself, such as requirements, standards, and storage 
UNDER 
should sit within the LINZ data product teams to ensure the correct customer knowledge and 
domain expertise is applied during development. This will ensure pragmatic results are delivered. 
The team should be constantly engaging with key customers to determine and prioritise product 
requirements. Defined open standards, policies, and procedures will provide the team foundations 
for delivery of a consistent and high-quality product. Where applicable, the team should leverage 
the organisational policies and standard development processes and lead the standards 
INFORMATION 
development at the national and international level. 
Recommendation: Ensure that all LINZ data management teams implement the LINZ Data and 
Information Management policies. This includes assigning formal roles.  
RELEASED 
Recommendation: The function to develop the standard for data products should sit within the LINZ 
product teams. 
Recommendation: Ensure that all LINZ data management processes are evolved to include the 
OFFICIAL 
definition of open standards, policies, and procedures to support customer requirements.   
Geospatial Technology 
LINZ has successfully implemented and promoted OGC/ISO metadata and technology standards. 
THE 
However current standards are lagging behind mainstream IT, or in some cases do not meet 
customer requirements. With LINZ’s knowledge of operating the LDS and how customers use our 
data, LINZ can play a large role in operationalising OGC standards in conjunction with other 
international experts, open source software developers and commercial vendors. This role directly 
supports LINZ outcome areas for making data accessible and integrated for customers. It also 
provides a capability to drive further reuse from existing data and attract new customer types. 
31 
 

Recommendation: LINZ participates in the development of new OGC API standards to ensure NZ 
services have fit for purpose, adopted, and modern data access mechanisms. 
Recommendation: LINZ works with technology communities and vendors to ensure OGC technology 
standards are robustly implemented. 
Recommendation: Ensure tools are available to support the creation and maintenance of geospatial 
metadata.  
Governance 
The data management within LINZ should be governed across the business to ensure that 
organisational policies are implemented and initiatives are sufficiently aligned and resourced 
ACT
for business goals. The Geographic Information key datasets should be the focus within this 
group. The main functions that the governance should provide oversight of are: 
●  Leadership alignment to ensure data aspects of the LINZ outcomes are delivered. 
●  Case/value for new data investment, taking different lens/use cases into considering (e.g 
specific areas of water, Resilience and climate change, and urban development) 
●  Considering Business integrations 
●  Setting and monitoring implementation of policies, high level processes and frameworks for 
UNDER 
data management 
 
Recommendation: LINZ Establishes operational governance that provides leadership alignment, 
sponsorship, oversight and monitoring over data management activities.  
 
 
INFORMATION 
RELEASED 
OFFICIAL 
THE 
32 
 

Appendix A - People Interviewed 
Name 
Role 
Organisation 
[ s 9(2)(ba)(i) ]
[ s 9(2)(ba)(i) ]
Horizons Regional Council 
[ s 9(2)(ba)(i) ]
[ s 9(2)(ba)(i) ]
ISO 
[ s 9(2)(ba)(i) ]
[ s 9(2)(ba)(i) ]
OGC 
[ s 9(2)(ba)(i) ]
[ s 9(2)(ba)(i) ]
OGC 
ACT
[ s 9(2)(ba)(i) ]
[ s 9(2)(ba)(i) ]
NIWA 
[ s 9(2)(ba)(i) ]
[ s 9(2)(ba)(i) ]
Esri Redlands USA 
UNDER 
[ s 9(2)(ba)(i) ]
Senior Business Architect 
LINZ 
[ s 9(2)(ba)(i) ]
[ s 9(2)(ba)(i) ]
Landcare 
[ s 9(2)(ba)(i) ]
Manager Geodetic 
LINZ 
Infrastructure  INFORMATION 
[ s 9(2)(ba)(i) ]
SDI Technical Leader 
LINZ 
RELEASED 
[ s 9(2)(ba)(i) ]
SDI Technical Leader 
LINZ 
[ s 9(2)(ba)(i) ]
Programme Lead IPS 
LINZ 
OFFICIAL 
[ s 9(2)(ba)(i) ]
Hydro Leadership Team 
LINZ 
THE 
[ s 9(2)(ba)(i) ]
LINZ Data Service Manager 
LINZ 
[ s 9(2)(ba)(i) ]
Senior Spatial Analyst 
LINZ 
 
33 
 

[ s 9(2)(ba)(i) ]
Manager Resilience 
LINZ 
[ s 9(2)(ba)(i) ]
Manager Topographic Data 
LINZ 
[ s 9(2)(ba)(i) ]
Technical Leader Data 
LINZ 
[ s 9(2)(ba)(i) ]
[ s 9(2)(ba)(i) ]
Koordinates Limited 
[ s 9(2)(ba)(i) ]
[ s 9(2)(ba)(i) ]
Statistics New Zealand 
[ s 9(2)(ba)(i) ]
[ s 9(2)(ba)(i) ]
Statistics New Zealand 
ACT
 
 
 
 
UNDER 
INFORMATION 
RELEASED 
OFFICIAL 
THE 
34